| 时间:2026-03-13 |
今天,咱们一起“拆解”一篇合作客户的新鲜出炉的高分研究论文。这篇题为《Motion-driven piezoelectric response in self-powered hydrogel nanofibers enhances wound healing via intermediate filament remodeling and modulation of energy metabolism》的文章,于2025年发表在《Journal of Advanced Research》的顶刊上,影响因子为13.0。简单来说,就是科学家们发明了一种“自供电”的神奇创可贴,不仅能让你身上的伤口快速愈合,更关键的是——它能从根本上调控细胞的能量代谢,重塑皮肤结构,加速皮肤伤口愈合。其研究范式与深度机制挖掘,更是与我们京房生物的核心业务——各类组学技术服务,尤其是表观与转录组学深度分析——有着千丝万缕的联系和深刻的启示。
一、研究背景:为什么伤口愈合慢,成了衰老的“照妖镜”?
在解读论文前,我们先建立个共识。随着年龄增长,你有没有发现年轻时划个口子几天就长好了,现在却要拖很久?这背后是细胞“电池”没电了。
论文开篇就点出了一个核心概念:“皮肤电池” 。健康的皮肤本身就存在一个微弱的电场(生理电位),它维持着皮肤的正常功能。一旦受伤,这个电场就会中断,细胞就像没了导航,不知道该往哪儿跑,伤口自然难以愈合。传统的电刺激疗法虽然有效,但总不能让患者背个发电机满街跑吧?这就是本文的第一个亮点:利用身体自身的运动发电。
研究者们设计了一种经过单宁酸(TA)修饰的、基于钛酸钡(BTO)的压电水凝胶纳米纤维(图1)。简单来说:压电材料就像个“受气包”,你按它一下,它就还你一点电。咱们呼吸、心跳、甚至走路这种微小的机械运动,施加在这个材料上,它就能产生微电流。

图1 (a)压电水凝胶纳米纤维制备的示意图;(b)压电水凝胶纳米纤维加速皮肤伤口愈合的机制
二、 研究结果:层层递进的实验证据
这部分是论文的核心,作者通过一系列精妙的实验,验证了这种材料的性能和作用机制。我们将主要结果分为三个层面来看。
1. 材料“靠谱”吗?——制备与表征
研究者首先要证明,设想的材料真的能做出来,并且具备预期的物理化学性质。
形貌与成分:通过扫描电镜(SEM)可以清晰地看到,无论是普通的明胶纤维(GelMA),还是加入了钛酸钡的纤维(Piezo),表面都很光滑。但一旦修饰上单宁酸(TA),纤维表面就变得粗糙,出现了许多纳米级的颗粒(图2b),这证明了TA的成功附着。同时,能谱分析(EDS)显示,钛(Ti)和钡(Ba)元素均匀分布在纤维上(图2c),说明压电纳米颗粒分散得很好。

图2 压电水凝胶纳米纤维的表面形态和化学表征
压电性能:这是本研究的灵魂。原子力显微镜(PFM)证实,四方相钛酸钡(T-BTO)具有明显的压电效应,其相位回线和振幅蝴蝶线是压电材料的典型特征(图4)。更重要的是,他们构建了一个简单的“纳米发电机”,将材料放在两块导电硅片中间,然后用机械臂去按压。结果发现,无论是单纯的压电材料(Piezo)还是TA修饰后的压电材料(Piezo@TA),受到的压力越大,产生的电压和电流就越高(图4f-h)。这说明,我们身体的运动确实能驱动它发电。

图4 水凝胶纳米纤维的压电性能
2. 细胞“喜欢”吗?——体外生物学评价
材料合格了,接下来要看它对细胞有没有“正能量”。
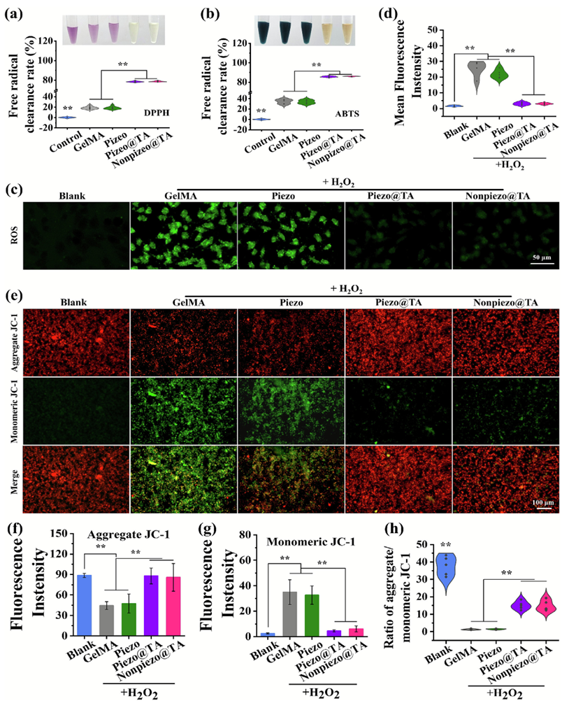
抗氧化,保线粒体:衰老和炎症都伴随着大量自由基(ROS)的产生。实验发现,TA修饰的材料(Piezo@TA和Nonpiezo@TA)能高效清除DPPH和ABTS自由基(图5a,b)。在双氧水模拟的炎症环境下,普通材料上的细胞产生了大量ROS,线粒体膜电位崩溃;而Piezo@TA组则很好地抑制了ROS,维持了线粒体稳态(图5c-h)。这说明TA和压电效应的组合拳,有效保护了细胞的“能量工厂”。

图5 水凝胶纳米纤维的抗氧化能力
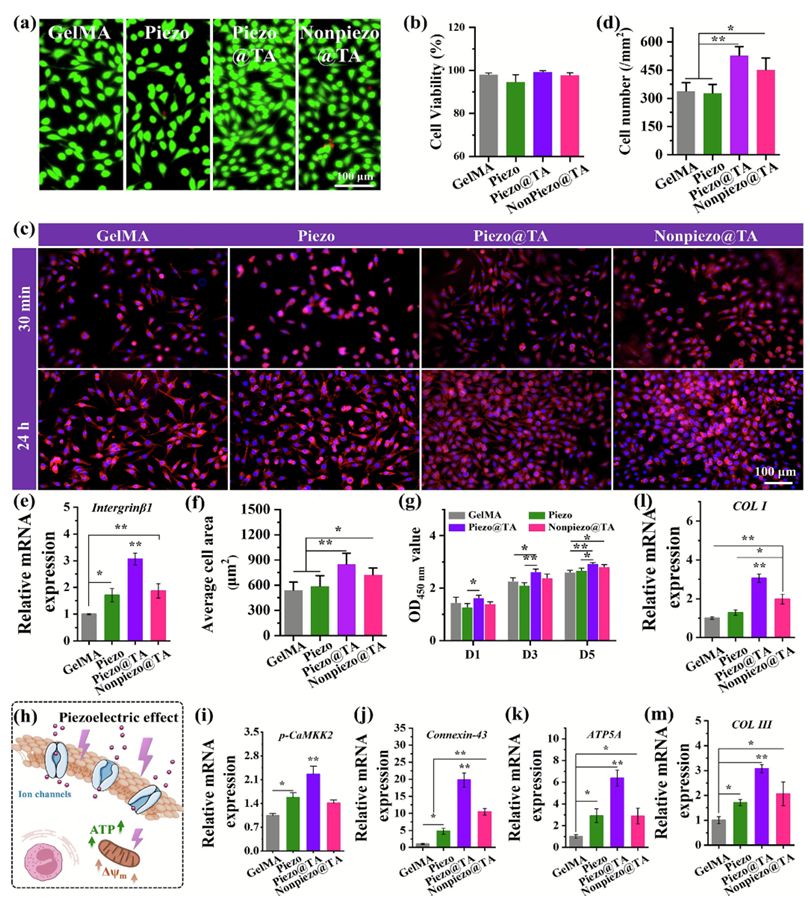
促粘附,促增殖:细胞在材料上长得好不好,是组织再生的基础。结果显示,TA修饰显著增强了细胞的初期粘附和铺展面积(图6c-f)。而Piezo@TA组在培养5天后,细胞数量远超其他组(图6g),证明了其卓越的促增殖能力。
调基因,抓本质:最精彩的部分在于基因层面的分析。与单纯的支架相比,Piezo@TA组的细胞中的细胞通讯相关基因(Connexin-43)和钙信号相关基因(p-CaMK2)表达显著上调(图6i-j),证明电刺激打开了细胞的“沟通渠道”。能量代谢关键基因(ATP5A)上调(图6k),说明细胞真的被“充了电”,代谢更旺盛。胶原蛋白基因(COL I和COL III)大幅上调(图6l-m),这是皮肤抗皱、紧致的物质基础。

图6 压电水凝胶纳米纤维对L929细胞行为的影响
3. 动物“有效”吗?——体内伤口愈合与机制探索
体外证据充分后,又做了详细的体外实验:在大鼠身上割一个1.5厘米直径的伤口,贴上这些材料,看看效果。
肉眼可见的愈合加速:从图7c可以直观地看到,到第14天,对照组(Blank)的伤口还没长好,单宁酸修饰组(Nonpiezo@TA)已经基本愈合,而压电+单宁酸组(Piezo@TA)不仅愈合,新生的皮肤看起来更平整、更接近正常皮肤。

图7体内伤口愈合过程
微观世界的“重建”:组织切片染色(H&E和Masson,图8a 和 图9a)揭示了内部的秘密。Piezo@TA组的新生皮肤,胶原纤维排列更有序、更致密,毛囊等附属器官也开始出现。通过CD31染色还发现,Piezo@TA组在早期(第7天)能促进更多新生血管形成(图8e),为组织修复提供充足养分。

图8 7天后再生皮肤组织的组织学染色(n = 10)

图9 14天后再生皮肤组织的组织学染色(n = 10)
转录组学揭示“抗衰老”机制:这是整篇论文的点睛之笔,也是京脉生物最关注的部分。取第7天的组织做了RNA测序(转录组学分析),试图回答“为什么压电材料效果更好”。
对比1:Nonpiezo@TA vs Blank(图11)
结果显示,TA主要激活了“细胞因子-细胞因子受体相互作用”等通路,把免疫细胞和修复细胞招募到伤口,同时调节免疫反应。有趣的是,与代谢相关的“脂肪酸代谢”等通路被下调了,这可能是TA在帮助伤口从“炎症增殖期”向“重塑期”过渡,以减少过度增生。

图11 空白/Nonpiezo@TA对照组的转录组分析
对比2:Piezo@TA vs Nonpiezo@TA(图12)
亚油酸代谢(Linoleic acid metabolism):激活。亚油酸是维持皮肤屏障、抗炎、抗氧化的关键物质。压电刺激打开了这条通路,等于给皮肤屏障功能做了“升级”,抵御衰老的能力自然更强。
雌激素信号通路(Estrogen signaling pathway):激活。更年期后雌激素下降,皮肤会加速衰老。而压电信号激活这条通路,部分模拟了雌激素对皮肤的保护作用。
运动蛋白与细胞骨架(Motor proteins & contractile cytoskeleton):调节。衰老细胞的骨架是僵硬的。压电信号上调了Myh8和Myh4等基因的表达,这些基因编码的蛋白是细胞内的“马达”和“钢筋”,帮助细胞重建有力的骨架结构,从物理层面让细胞恢复活力。

图12 Nonpiezo@TA/Piezo@TA对照组的转录组分析
三、 研究结论:一次从“物理支架”到“生物电调控”的跨越
基于上述结果,作者得出了一个强有力的结论:这项研究成功构建了一种集“仿生结构”、“自供电”和“抗炎”于一体的多功能水凝胶纳米纤维系统。它不仅仅是提供了一个物理支架,更重要的是,它通过响应身体运动产生的压电信号,从“能量代谢”和“细胞骨架”两个根本层面,主动调控了细胞的行为。
这种调控最终表现为:1)重塑微环境:通过TA调节免疫,压电激活代谢,重建了一个有利于再生的微环境。2)促进功能性愈合:加速伤口闭合,促进血管新生,引导胶原有序排列,而不是形成疤痕。3)实现“年轻化”修复:转录组数据有力地证明了,这种策略激活了抗衰老相关的信号通路,为开发基于生物电的皮肤抗衰老疗法开辟了全新的道路。
对于京房生物而言,这篇论文的解读给了我们巨大的启示。它再次证明,对于一些宣称具有“抗衰老”功效的干预手段(无论是新材料、小分子药物还是物理疗法),都可以通过转录组测序、表观遗传学分析(如甲基化时钟)以及单细胞测序等高通量组学技术,从分子层面精确地量化其效果,并揭示其背后的机制。